Email
info@texfad.co.ug
Contact
+256 393194582 | +256 772692444
Place an Order
Email
info@texfad.co.ug
Contact
+256 393194582 | +256 772692444
Place an order
Home
(current)
About
Our Services
Services
Banana
Gallery
Our team
Our Contacts
News and Blog
online Links
Home
About
Our Services
Services
Internships
Banana
Gallery
Our team
(current)
Careers
Our Contacts
online Links
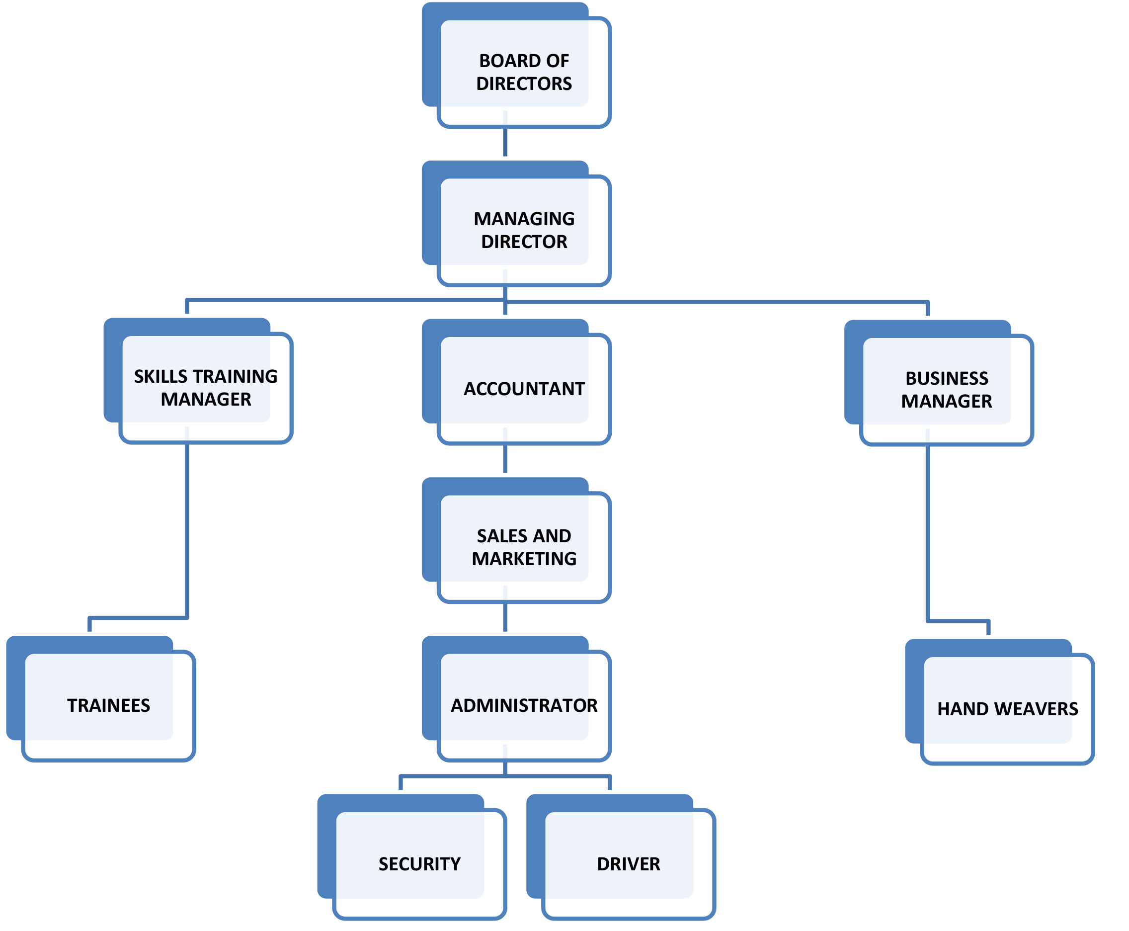
OUR TEAM
TEXFAD ORGANISATIONAL CHART